Visión
La Universidad Tecnológica Nacional ha sido concebida desde su comienzo como una institución abierta a todos los hombres capaces de contribuir al proceso de desarrollo de la economía argentina, con clara conciencia de su compromiso con el bienestar y la justicia social, su respeto por la ciencia y la cultura, y la necesidad de su aporte al progreso de la Nación y las regiones que la componen, reivindicando los valores imprescriptibles de la libertad y la dignidad del hombre, los cimientos de la cultura nacional que hacen a la identidad del pueblo argentino, y la integración armónica de los sectores sociales que la componen.
(Fuente: Artículo 1 - Resolución de Asamblea Universitaria 1 - Año 2011 - Estatuto Universitario)
Misión
Crear, preservar y transmitir los productos de los campos científico, tecnológico y cultural para la formación plena del hombre como sujeto destinatario de esa cultura y de la técnica, extendiendo su accionar a la comunidad para contribuir a su desarrollo y transformación.
Objetivos
- En relación a lo académico: Preparar profesionales idóneos en el ámbito de la tecnología capaces de actuar con eficiencia, responsabilidad, creatividad, sentido crítico y sensibilidad social.
- Promover y desarrollar estudios e investigaciones y formar recursos humanos del más alto nivel académico.
- En relación a lo regional y local: Extender sus acciones y servicios a todas las regiones y localidades del país.
- En relación a lo nacional: Fomentar el desarrollo autónomo y sustentable de la industria argentina.
- En relación a lo internacional: Incrementar su presencia en el contexto internacional a través de la vinculación con instituciones.
- En relación a lo científico y tecnológico: Desarrollar la investigación, priorizando modos de acción que promuevan el bienestar de la sociedad.
- En relación a lo social: Extender sus acciones a la comunidad contribuyendo a su desarrollo.
- En relación a lo humanístico cultural: Formar integralmente a sus graduados, con valores éticos y conocimientos de cultura universal.
(Fuente: Artículo 2 - Resolución de Asamblea Universitaria 1 - Año 2011 - Estatuto Universitario)
RECTOR
Ing. Ruben Soro - DNI 16014284
VICERRECTOR
Ing. Haroldo Avetta - DNI 10959671
SECRETARÍAS
COORDINACIÓN UNIVERSITARIA:
Secretario Juan Carlos Agüero - DNI 23231206
Designación de secretario de coordinación universitaria
Sub Secretario Jonathan Ángel Abba - DNI 34588120
Designación de sub-secretario de coordinación universitaria
Sub Secretaria Ing. Patricia Brotto- DNI 16454539
Designación de sub-secretaria de infraestructura
Sub Secretario Mg. Ing. Lucas Gimenez - DNI 17391991
Designación de sub-secretario de gestión de calidad
ACADÉMICA, PLANEAMIENTO ACADÉMICO Y POSGRADO:
Secretario Dr. Ing. Marcelo Marciszack - DNI 16838467
Designación de secretario académico
Sub Secretaria Mg. Lic. Yanina Anabel Armentano - DNI 29193525
Designación de sub-secretaria académica
Sub Secretario Ing. Pablo Javier Suculini - DNI 32404702
Designación de sub-secretario de planeamiento académico
Sub Secretario Ing. Néstor Ferré - DNI 17829497
Designación de sub-secretario de gestión docente y documentación académica
ADMINISTRATIVA:
Secretario Lic Roberto Gabriel Iglesias - DNI 21151012
Designación de secretario administrativo
ASUNTOS ESTUDIANTILES:
Secretario Ing. Sebastian Sosa - DNI 34044645
Designación de secretario de asuntos estudiantiles
CIENCIA Y TECNOLOGÍA:
Secretario Dr. Lic. Omar Roberto Faure - DNI 20257394
Designación de secretario de ciencia y tecnología
CONSEJO SUPERIOR:
Secretaria Mg. Ing. Liliana Cuenca Pletsch - DNI 17980146
Designación de secretaria de consejo superior
CULTURA Y EXTENSIÓN UNIVERSITARIA:
Secretaria Ing. Adriana Verónica Fea - DNI 26268568
Designación de secretaria de cultura y extensión universitaria
IGUALDAD DE GÉNEROS, ACCESIBILIDAD Y DERECHOS HUMANOS:
Secretaria Prof. Lic. Gabriela Mariño - DNI 25997667
Designación de secretaria de igualdad de géneros, accesibilidad y derechos humanos
VINCULACIÓN TECNOLÓGICA:
Secretario Ing. Víctor Luis Barbuto - DNI 21589152
Designación de secretario de vinculación tecnológica
RELACIONES INTERNACIONALES y POLÍTICAS INSTITUCIONALES:
Secretario Mg. Ing. Luis Agustín Ricci - DNI 28671790
Designación de secretario de relaciones internacionales y políticas institucionales
TECNOLOGÍAS DE LA INFORMACIÓN Y LA COMUNICACIÓN:
Secretario Ing. Pablo Rosso - DNI 23206999
Designación de secretario tecnologías de la información y comunicación
DECANOS
- FACULTAD REGIONAL AVELLANEDA: Ing. Luis Garaventa - DNI 16767931
- Acta de asunción de decano: Ing. Luis Garaventa
- FACULTAD REGIONAL BAHÍA: Ing. Alejandro Staffa - DNI 16286577
- Acta de asunción de decano: Ing. Alejandro Staffa
- FACULTAD REGIONAL BUENOS AIRES: Ing. Guillermo Oliveto - DNI 14740804
- Acta de elección de decano: Ing. Guillermo Oliveto
- FACULTAD REGIONAL CHUBUT: Ing. Diana Bohn - DNI 17918044
- Acta de elección de decana: Ing. Diana Bohn
- FACULTAD REGIONAL CONCEPCIÓN DEL URUGUAY: Esp. Ing. Martín Eduardo Herlax - DNI 12095889
- Acta de elección de decano: Esp. Ing. Martín Eduardo Herlax
- FACULTAD REGIONAL CONCORDIA: Ing. José Penco - DNI 12126452
- Acta de elección de decano: Ing. José Penco
- FACULTAD REGIONAL CÓRDOBA: Ing. Federico Olivo Aneiros -
- Acta de elección de decano: Ing. Federico Olivo Aneiros
- FACULTAD REGIONAL DELTA: Ing. Raúl Retrive -
- Acta de elección de decano: Ing. Raúl Retrive
- FACULTAD REGIONAL GENERAL PACHECO: Ing. Enrrique Hectór Vera - DNI 13900747
- Acta de elección de decano: Ing. Enrrique Hectór Vera
- FACULTAD REGIONAL HAEDO: Ing. Carlos Salvador - DNI 20009661
- Acta de elección de decano: Ing. Carlos Salvador
- FACULTAD REGIONAL LA PLATA: Ing. Fabio Roque Romani - DNI 16561660
- Acta de elección de decano: Ing. Fabio Roque Romani
- FACULTAD REGIONAL LA RIOJA: Ing. José Nieto - DNI 17129120
- Acta de elección de decano: Ing. José Nieto
- FACULTAD REGIONAL MAR DEL PLATA: Ing. Fernando Scholtus - DNI 20913969
- Acta de elección de decano: Ing. Fernando Scholtus
- FACULTAD REGIONAL MENDOZA: Ing. José Balacco - DNI 10207354
- Acta de elección de decano: Ing. José Balacco
- FACULTAD REGIONAL del NEUQUÉN: Ing. Pablo Liscovsky - DNI 13880805
- Acta de elección de decano: Ing. Pablo Liscovsky
- FACULTAD REGIONAL PARANÁ: Ing. Alejandro Carrere - DNI 25032846
- Acta de elección de decano: Ing. Alejandro Carrere
- FACULTAD REGIONAL RAFAELA: Ing. Oscar David - DNI 10636342
- Acta de elección de decano: Ing. Oscar David
- FACULTAD REGIONAL RECONQUISTA: Ing. Brian Moschen - DNI 30288285
- Acta de elección de decano: Ing. Brian Moschen
- FACULTAD REGIONAL RESISTENCIA: Ing. Walter Gustavo Morales - DNI 23730513
- Acta de elección de decano: Ing. Walter Gustavo Morales
- FACULTAD REGIONAL ROSARIO: Ing. Rubén Ciccarelli - DNI 11655179
- Acta de elección de decano: Ing. Rubén Ciccarelli
- FACULTAD REGIONAL SAN FRANCISCO: Ing. Alberto Toloza - DNI 20616937
- Acta de elección de decano: Ing. Alberto Toloza
- FACULTAD REGIONAL SAN NICOLÁS: Ing. Tomás Martín Avetta - DNI 29559770
- Acta de elección de decano: Ing. Tomás Martín Avetta
- FACULTAD REGIONAL SAN RAFAEL: Ing. Roberto Vilches - DNI 13168950
- Resolución de elección de decano: Ing. Roberto Vilches
- FACULTAD REGIONAL SANTA CRUZ: Lic. Sebastián Puig - DNI 17049306
- Acta de elección de decano: Lic. Sebastián Puig
- FACULTAD REGIONAL SANTA FE: Ing. Alejandro Toffolo - DNI 23814797
- Acta de elección de decano: Ing. Alejandro Toffolo
- FACULTAD REGIONAL TIERRA DEL FUEGO: Ing. Francisco Álvarez (Vice decano a cargo) - DNI 12836078
- Acta de elección de vicedecano: Ing. Francisco Álvarez
- FACULTAD REGIONAL TRENQUE LAUQUEN: Ing. Patricio Picco - DNI 28300872
- Acta de elección de decano: Ing. Patricio Picco
- FACULTAD REGIONAL TUCUMÁN: Esp. Ing. Rubén Egea - DNI 24200160
- Acta de elección de decano: Esp. Ing. Rubén Egea
- FACULTAD REGIONAL VENADO TUERTO: Ing. Jorge Rena - DNI 14354317
- Acta de elección de decano: Ing. Jorge Rena
- FACULTAD REGIONAL VILLA MARÍA: Ing. Gaspar Cena - DNI 26646010
- Acta de elección de decano: Ing. Gaspar Cena
El Estatuto de la UTN establece un sistema de gobierno universitario autónomo, que es ejercido por:
- La Asamblea Universitaria.
- El Consejo Superior.
- El Rector.
- Las Asambleas de Facultad Regional.
- Los Consejos Directivos de las Facultades Regionales.
- Decanos
- Los Consejos de Departamentos (Materias Básicas y de especialidad).
- Directores de Departamento
(Fuente: Artículo 45 - Resolución de Asamblea Universitaria 1 - Año 2011 - Estatuto Universitario)
Órganos de Gobierno
El gobierno universitario se ejerce a través de los siguientes órganos:
1. Asamblea Universitaria
Es el órgano supremo de la UTN y se reúne cuando:
- Es convocada por el Rector.
- Lo solicita la mayoría absoluta del Consejo Superior.
- Lo requiere al menos un cuarto (1/4) de sus miembros.
Atribuciones principales:
- Elegir al Rector y Vicerrector.
- Modificar el Estatuto Universitario con el voto de al menos 2/3 de sus miembros.
- Crear o suprimir facultades (requiere también el voto de 2/3 de los miembros presentes).
- Suspender o separar al Rector, Vicerrector o miembros por faltas graves.
- Asumir el gobierno en casos de crisis institucional.
(Fuente: Artículo 50 - Resolución de Asamblea Universitaria 1 - Año 2011 - Estatuto Universitario)
2. Consejo Superior
Atribuciones principales:
- Dictar reglamentos y normas para el funcionamiento de la Universidad.
- Aprobar el presupuesto universitario.
- Resolver conflictos en última instancia universitaria.
- Crear, modificar o suprimir carreras universitarias.
- Intervenir en Facultades Regionales en caso de crisis.
- Designar profesores y autoridades.
(Fuente: Artículo 53 - Resolución de Asamblea Universitaria 1 - Año 2011 - Estatuto Universitario)
3. Rector y Vicerrector
Duración del mandato: 4 años.
Requisitos: Ser o haber sido profesores de una Universidad Nacional Argentina y tener al menos 30 años.
Funciones del Rector:
- Convocar y presidir la Asamblea Universitaria y el Consejo Superior.
- Ejercer la administración general de la Universidad.
- Expedir títulos universitarios.
- Dirigir la gestión financiera y los recursos de la UTN.
- Nombrar y remover personal con aprobación del Consejo Superior.
Funciones del Vicerrector:
- Asistir al Rector en la gestión universitaria.
- Reemplazar al Rector en caso de ausencia o impedimento.
- Presidir la Junta Electoral Central.
(Fuente: Artículos 70 y 71 - Resolución de Asamblea Universitaria 1 - Año 2011 - Estatuto Universitario)
4. Asambleas de Facultades Regionales
Atribuciones:
- Decidir sobre la validez de los títulos de sus integrantes.
- Dictar su propio reglamento.
- Elegir decano y decano de la facultad regional.
- Resolver sobre la renuncia del decano y vicedecano.
- Suspender o separar al decano y vicedecano o a cualquiera de sus miembros por las causales enumeradas en el artículo 68, con el voto de al menos 2/3 del total de los miembros que integren la asamblea de facultad regional.
(Fuente: Artículo 78 - Resolución de Asamblea Universitaria 1 - Año 2011 - Estatuto Universitario)
5. Consejo de Directivo
Cada Facultad tiene un Consejo Directivo presidido por el Decano de la Regional
Funciones principales:
- Dictar disposiciones generales de gobierno para su facultad regional.
- Proponer planes de estudio y sus modificaciones, en coordinación con los departamentos de enseñanza.
- Autorizar los certificados de estudios para la expedición de títulos.
- Proponer al consejo superior el llamado a concurso para la provisión de cargos de profesores y auxiliares docentes e implementar la carrera académica.
(Fuente: Artículo 85 - Resolución de Asamblea Universitaria 1 - Año 2011 - Estatuto Universitario)
6. Decano y vicedecano de Facultad Regional
Funciones principales:
- Presidir el consejo directivo de la facultad regional y ejecutar sus resoluciones
- Dictar resoluciones sobre el gobierno académico y administrativo de la facultad regional, de acuerdo con las ordenanzas y reglamentaciones vigentes.
- Dirigir la administración general de la facultad regional.
- Convocar al consejo directivo por sí o a solicitud de por lo menos 1/3 de sus miembros integrantes.
Funciones del Vicedecano:
- Asistir al Decano en la gestión de la Facultad Regional.
- Reemplazar al Decano en caso de ausencia o impedimento.
- Presidir la Junta Electoral Regional.
(Fuente: Artículos 88 y 89 - Resolución de Asamblea Universitaria 1 - Año 2011 - Estatuto Universitario)
7. Consejos de Departamento
Cada Facultad tiene Departamentos según sus áreas académicas (Materias Básicas o departamentos de especialidad), dirigidos por un Consejo de Departamento.
Funciones principales:
- Velar por la calidad de la enseñanza y supervisar los programas académicos.
- Designar docentes interinos y evaluar a los profesores.
- Proponer planes de estudio y modificaciones.
- Controlar el desempeño de los docentes y recomendar sanciones si es necesario.
(Fuente: Artículos 93 y 94 - Resolución de Asamblea Universitaria 1 - Año 2011 - Estatuto Universitario)
8. Directores de Departamento
Funciones principales:
- Presidir el consejo de departamento y ejercer lo determinado por el cuerpo
- Convocar al consejo departamental, por sí o a solicitud de al menos 1/3 de sus miembros integrantes
- Convocar a los claustros con fines académicos y/o culturales.
- Dictar disposiciones sobre el gobierno académico y administrativo del departamento de acuerdo con la normativa vigente.
(Fuente: Artículo 96 - Resolución de Asamblea Universitaria 1 - Año 2011 - Estatuto Universitario)
Podés consultar las declaraciones juradas de las autoridades de la universidad en el sitio de la Oficina Anticorrupción (OA) completando un formulario en línea.
La OA es responsable de la guarda de los sobres que contienen las Declaraciones Juradas de carácter público y reservado de los funcionarios de más alta jerarquía del Gobierno Nacional.
Presupuesto 2026
El presupuesto aprobado para el ejercicio 2026 de la Universidad Tecnológica Nacional, basado en la Ley Nº 27.798 de Presupuesto General de Gastos y Cálculo de Recursos de la Administración Nacional para el Ejercicio 2026, se distribuye de acuerdo con las prioridades institucionales y operativas.
Este presupuesto tiene como objetivo principal garantizar el funcionamiento de la universidad y sus unidades académicas, así como sostener los programas de mejora y los beneficios destinados a la comunidad universitaria.
Presupuesto 2025
El presupuesto aprobado para el ejercicio 2025 de la Universidad Tecnológica Nacional, basado en la prórroga de la Ley Nº 27.701 correspondiente a 2023, se distribuye de acuerdo con las prioridades institucionales y operativas.
Este presupuesto tiene como objetivo principal garantizar el funcionamiento de la universidad y sus unidades académicas, así como sostener los programas de mejora y los beneficios destinados a la comunidad universitaria.
Presupuesto 2024
El presupuesto aprobado para el ejercicio 2024 de la Universidad Tecnológica Nacional, basado en la prórroga de la Ley Nº 27.701 correspondiente a 2023, se distribuye de acuerdo con las prioridades institucionales y operativas.
Este presupuesto tiene como objetivo principal garantizar el funcionamiento de la universidad y sus unidades académicas, así como sostener los programas de mejora y los beneficios destinados a la comunidad universitaria.
Presupuesto 2023
El presupuesto aprobado para el ejercicio 2023 de la Universidad Tecnológica Nacional, basado en la Ley Nº 27.701, se distribuye de acuerdo con las prioridades institucionales y operativas.
Este presupuesto tiene como objetivo principal garantizar el funcionamiento de la universidad y sus unidades académicas, así como sostener los programas de mejora y los beneficios destinados a la comunidad universitaria.
Presupuesto 2022
El presupuesto aprobado para el ejercicio 2022 de la Universidad Tecnológica Nacional, basado en la prórroga de la Ley Nº 27.591 correspondiente a 2021, se distribuye de acuerdo con las prioridades institucionales y operativas.
Este presupuesto tiene como objetivo principal garantizar el funcionamiento de la universidad y sus unidades académicas, así como sostener los programas de mejora y los beneficios destinados a la comunidad universitaria.
UTN carga y publica las compras de bienes y servicios que realiza a través del Portal de Compras Públicas que integra la plataforma “ComprAR”.
Toda la normativa vigente aplicable en la UTN está disponible en la pagina de Visibilidad y Transparencia. Se encuentra organizada por temas y se actualiza de forma permanente, lo que facilita el acceso público a los marcos de referencia generales de la institución.
La normativa institucional es aprobada por el Consejo Superior, salvo en aquellos casos en los que la competencia corresponde a la Asamblea Universitaria, como el Estatuto Universitario y su reglamento de funcionamiento interno.
-
Digesto de normativas:
Buscador de normativas
-
Reuniones:
Buscador de reuniones
-
Consejo superior:
Pagina de consejo superior
La Universidad cuenta con un órgano de control interno, que depende jerárquicamente de la máxima autoridad institucional y funcionalmente de la Sindicatura General de la Nación (SIGEN), como órgano de control interno del poder ejecutivo nacional.
Proyectos de Auditoría Año 2025
Proyectos de Auditoría Año 2024
| Informe Nº | Título del Proyecto de Auditoría | Dependencia Auditada | Semestre | Planificada |
|---|---|---|---|---|
| 1 | Cierre del Ejercicio 2023 | Rectorado | 1ero | Si |
| 2 | Cuenta de Inversión 2023 | Rectorado | 1ero | Si |
| 3 | Compras y contrataciones | Dasuten | 1ero | Si |
| 4 | Acreditación de Carreras | Rafaela | 1ero | Si |
| 5 | Gestión de Títulos | Resistencia | 1ero | Si |
| Programas y Proyectos con Financiamiento Internacional | Como resultado del relevamiento efectuado en todo el ámbito de la UTN, para el ejercicio 2024 no hubo programas de intercambio estudiantil. | 2do | Si | |
| 6 y 7 | Auditoría Convenios | Facultad Regional Santa Cruz | 2do | No |
| 8 y 9 | Auditoría Secretaría Administrativa / Dirección Administrativa | Facultad Regional Mar del Plata | 1ero y 2do | No |
| 10 | Auditoría Secretaría de Ciencia, Tecnología y Vinculación | Facultad Regional Santa Fe | 2do | No |
| 11 | Auditoría de Cierre de la Fundación Facultad Regional Santa Fe | Facultad Regional Santa Fe | 2do | No |
| 12 | Auditoría Convenios | Facultad Regional San Nicolás | 1ero | No |
| 13 | Auditoría Recursos Humanos | Facultad Regional Santa Fe | 2do | No |
-
Mas información sobre Auditorias realizadas por la Unidad de Auditoria Interna de UTN: año 2024
Informes de auditoria 2024
-
Auditorias realizadas por la Unidad de Auditoria Interna de UTN: años 2014 a 2023
Año 2014 a año 2023
-
Conoce las funciones de la Unidad de Auditoria Interna de UTN:
Mision-y-funciones-de-la-UAI
A continuación, se pueden descargar las diferentes evaluaciones realizadas en la Universidad:
Estos son los programas de becas de la Universidad:
Becas de Investigación y Servicio (BIS) de la Secretaria de Asuntos Estudiantiles
Las becas de Servicio tienen por objetivo desarrollar técnicas no administrativas que cubran las necesidades de la Facultad Regional.
Las becas tienen una duración de NUEVE (9) meses, de abril a diciembre.
Becas de Ayuda Social y Económica (BASE) de la Secretaria de Asuntos Estudiantiles
Las becas de Ayuda Social Económica tienen por objetivo satisfacer necesidades básicas de los estudiantes, como transporte, apuntes, residencies y todas aquellas que limiten directamente sus posibilidades de estudio.
Las becas tienen una duración de NUEVE (9) meses, de abril a diciembre.
Becas de Investigación para estudiantes de la Secretaria de Ciencia y Tecnología
Las becas de Investigación tienen por objetivo desarrollar proyectos de investigación propuestos por la Secretaria de Ciencia y Tecnología.
Las becas tienen una duración de NUEVE (9) meses, de abril a diciembre.
Becas de Iniciación en Investigación y Desarrollo (BINID) de la Secretaria de Ciencia y Tecnología
Las becas de iniciación en investigación y desarrollo están dirigidas a jóvenes graduados universitarios, y tienen por finalidad fomentar la formación de recursos humanos, alentando a los recientes graduados universitarios de la UTN para que se inicien y formen en actividades Científico Tecnológicas en los Centros, Grupos y Proyectos de Investigación y Desarrollo (homologados) en el ámbito de la UTN.
Las becas tienen una duración de NUEVE (9) meses, de abril a diciembre.
Becas de Iniciación a la Docencia (BIDOC) de la Secretaria Académica
Las Becas de Iniciación a la Docencia “BIDOC” en la Universidad Tecnológica Nacional están dirigidas a profesionales de reciente graduación y estudiantes avanzados, y tiene por finalidad fomentar la formación de recursos humanos, alentando a sus destinatarios para se inicien y formen en la docencia en carreras de grado dentro del ámbito de la UTN.
Becas Doctorales de la Secretaria de Planeamiento Académico y Posgrado
El Programa de Doctorados tiene el propósito de fortalecer de carreras de doctorado de áreas estratégicas para el desarrollo nacional y el financiamiento de becas para la terminalidad de trayectos formativos de doctorado y así fomentar la formación de recursos humanos para el fortalecimiento de las áreas de investigación y desarrollo de las carreras de ingeniería y disciplinas afines.
Las becas tienen una duración de DIEZ (10) meses, no prorrogable.
Monto mensual del módulo de beca - Año 2025
Monto mensual del módulo de beca - Año 2024
Monto mensuales por beca - Año 2024
Actualmente, la UTN no cuenta con acordadas ni sentencias.
-
Marzo 2026:
Instructivo Docente y No docente MARZO 2026
-
Enero 2026:
Instructivo Docente y No docente ENERO 2026
-
Diciembre 2025:
Instructivo Docente y No docente DICIEMBRE 2025
-
Noviembre 2025:
Instructivo Docente y No docente NOVIEMBRE 2025
-
Octubre 2025:
Instructivo Docente y No docente OCTUBRE 2025
-
Septiembre 2025:
Instructivo Docente y No docente SEPTIEMBRE 2025
-
Junio a agosto 2025:
Instructivo Docente y No docente JUNIO a AGOSTO 2025
-
Mayo 2025:
Instructivo Docente y No docente MAYO 2025
-
Marzo y Abril 2025:
Instructivo Docente y No docente MARZO Y ABRIL 2025
-
Enero y Febrero 2025:
Instructivo Docente y No docente ENERO Y FEBRERO 2025
-
Diciembre 2024:
Instructivo Docente y No docente DICIEMBRE 2024
-
Noviembre 2024:
Instructivo Docente y No docente NOVIEMBRE 2024
-
Octubre 2024:
Instructivo Docente y No docente OCTUBRE 2024
-
Convenio Colectivo de Trabajo Nodocente:
CCT Nodocente
-
Convenio Colectivo de Trabajo Docente:
CCT Docente
A continuacion se expone para su descarga las escalas salariales correspondiendes a los ultimos meses de nuestro personal docente como no docente, además de los convenios colectivos de trabajo de docentes y no docentes
Alianza para la Integración Productiva
La Alianza para la Integración Productiva (APIP) es un proyecto colaborativo que promueve el desarrollo productivo sustentable, territorial y cooperativo. Nacida del trabajo conjunto entre la Universidad Tecnológica Nacional (UTN), la Asociación de Parques Industriales de Argentina (APIA) y la Unión de Parlamentarios de Sudamérica y el Mercosur (UPM), APIP tiene como objetivo central impulsar cadenas de valor, integración regional, desarrollo tecnológico e inclusión social.
Un Espacio de Participación Ciudadana
La APIP es un espacio abierto y plural, donde convergen:
- Empresas, especialmente PyMEs
- Universidades e instituciones educativas
- Organizaciones sociales y de la sociedad civil
- Actores internacionales de cooperación
Esta alianza fomenta la participación activa de los territorios y de los ciudadanos que los habitan, fortaleciendo el rol de cada comunidad en el diseño y ejecución de políticas de desarrollo productivo.
Su misión es articular esfuerzos, conocimientos y capacidades para dinamizar el entramado productivo local y regional, con valores centrados en:
1. Producción y Tecnología
2. Tecnología con enfoque multidisciplinario e interacción con Institutos públicos y privados
3. Capacitación
4. Sustentabilidad y Acción Territorial
5. Parques y Agrupamientos Industriales
6. Desarrollo e Investigación conceptual
7. Derecho Comunicacional Virtual e Informático
8. Relaciones Internacionales y Cooperación Internacional
9. Iniciativas Financieras
10. Difusión Pública y Redes
-
PERSONAL DOCENTE:
Planilla de personal docente - Febrero 2026
-
PERSONAL NO DOCENTE:
Planilla de personal no docente - Febrero 2026
-
AUTORIDADES:
Planilla de personal autoridades - Febrero 2026
LISTADO COMPLETO - Febrero 2026
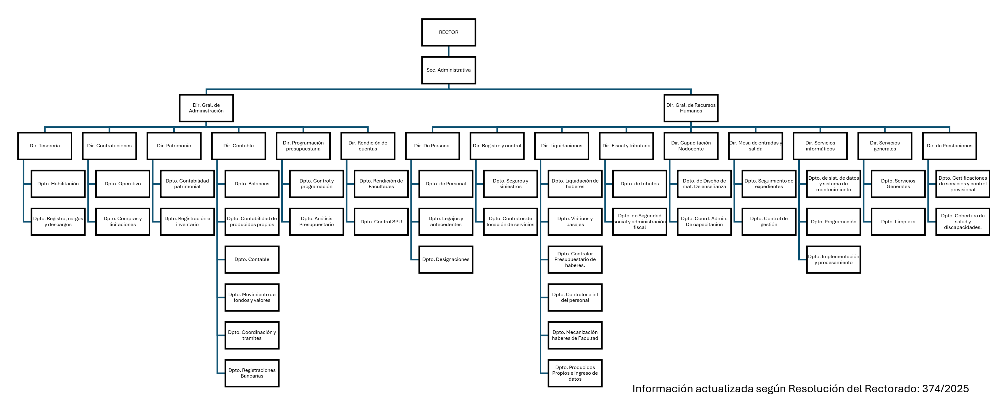
Organigrama de secretarías del Rectorado:
- Secretaría Académica, de Planeamiento Académico y Posgrado
- Secretaría de Ciencia y Tecnológia
- Secretaría Administrativa
- Secretaría de Vinculación Tecnológica
- Secretaría de Cultura y Extensión Universitaria
- Secretaría de Tecnológias de la Información y la Comunicación
- Secretaría de Relaciones Internacionales y Políticas Institucionales
- Secretaría de Asuntos Estudiantiles
- Secretaría de Coordinación Universitaria
- Secretaría de Consejo Superior
- Secretaría de Genero, Accesibilidad y Derechos Humanos
- Direcciones dependientes de Rector
La información publicada se encuentra sujeta a actualización debido a restructuración organizativa.
Plan Estratégico Participativo 2025 - 2030
La Universidad aprobó bajo resolución número 1083/2025 de Consejo Superior su plan estratégico para el periodo 2025 – 2030:
Jornadas Repensando UTN
“Repensando la UTN” es una iniciativa de la Universidad Tecnológica Nacional, que se propone como un espacio de análisis y reflexión colectiva y permanente en pos del mejoramiento del Proyecto Institucional.
Se trata de una propuesta única en el Sistema Universitario argentino, en la cual toda la comunidad tecnológica: estudiantes, docentes, nodocentes y personas graduadas, participan de una gran encuesta y de jornadas de reflexión sobre cuatro dimensiones temáticas: Académica, Extensión, Investigación y Desarrollo y Gestión.
Desde su creación, se realizaron dos ediciones de “Repensando UTN”: la primera en 2019 (Informe 2020) y la segunda en 2022 (Informe 2022).
A continuación podrás observar los informes de Repensando UTN
Edición 2022
Edición 2019
Conoce mas sobre Repensando UTN en el:
JONAPE | Jornada Nacional De Planificación Estratégica
A continuación, podes ver el informe de gestión 2025 de la Universidad:
informe de gestión 2025
A continuación, podes ver el informe de gestión 2024 de la Universidad:
informe de gestión 2024
A continuación, podes ver el informe de gestión 2023 de la Universidad:
informe de gestión 2023
A continuación, podes ver indicadores de gestión de la Universidad:
¿Qué es el derecho de acceso a la información pública?
Es el derecho que tiene toda persona a buscar y recibir información en manos del Estado y de los sujetos obligados por la Ley de 27.275. De esta manera, las personas pueden conocer las transformaciones que impulsa el Estado, cómo trabaja y qué bienes y servicios pone a disposición.
¿Qué se considera como información pública?
Es información relacionada con programas, decisiones, acciones y todo tipo de dato contenido en documentos en cualquier formato (texto, imagen, etc.) que generen, obtengan, transformen, controlen o custodien los sujetos obligados de la Ley 27.275 de Acceso a la Información, salvo aquellas excepciones previstas en el artículo 8 y el decreto reglamentario 206/2017. La Universidad Tecnológica Nacional está comprendida dentro de los sujetos obligados por ser un organismo público autónomo.
¿Cómo realizo una solicitud?
- Mediante el siguiente FORMULARIO ON LINE que se encuentra en este Portal.
- De manera presencial, presentando por escrito, con todos los datos requeridos en el formulario online en la mesa de entradas de UTN, sita en Sarmiento 440 piso 4to, CABA, de 10 a 20 horas.
Cualquier persona puede solicitar información. No hay necesidad de justificar por qué ni para qué se la requiere. La totalidad del proceso de solicitud y entrega de información es gratuito.
El organismo tiene un plazo de 15 días hábiles para responder a tu solicitud. En caso de que necesiten más tiempo para recopilar la información solicitada, puede pedir 15 días más de prórroga, lo que te informarán por escrito.
Si solicitaste información pública y no te respondieron, o considerás que la información que te dieron está incompleta o es errónea,
podés contactarte con Juan Carlos Agúero o con Pablo Suculini responsable de transparencia de la universidad y sub responsable respectivamente, al siguiente correo electrónico: Esta dirección de correo electrónico está siendo protegida contra los robots de spam. Necesita tener JavaScript habilitado para poder verlo.
De no obtener una respuesta, podés presentar un reclamo ante la
Agencia de Acceso a la Información Pública, que es el órgano garante del derecho de acceso a la información pública.
Está previsto que el derecho a acceder a información en poder de la universidad establecido en la ley 27.275 esté armonizado con lo establecido en la Ley N° 25.326 de Protección de los Datos Personales.
Responsable de Transparencia y Acceso a la Información Pública:
Nombre y Apellido: Juan Carlos Agüero
Correo electrónico: Esta dirección de correo electrónico está siendo protegida contra los robots de spam. Necesita tener JavaScript habilitado para poder verlo.
Subresponsable de Transparencia y Acceso a la Información Pública:
Nombre y Apellido: Pablo Javier Suculini
Correo electrónico: Esta dirección de correo electrónico está siendo protegida contra los robots de spam. Necesita tener JavaScript habilitado para poder verlo.
Mesa de entrada de Acceso a la Información Pública:
Dirección: Sarmiento 440 piso 4to
Localidad: CABA
Código postal: 1041
Horario de atención: 10 hs. a 20 hs.
PAGINA EN PROCESO DE ACTUALIZACIÓN









